国家院校代码:13256
湖北招生代码:C237
招生首页
学院概况
招生政策
招生快讯
报考指南
招生简章
招生章程
招生计划
历年招生
专业介绍
本科专业
专科专业
新生指南
学校首页
当前位置:
首页
招生政策
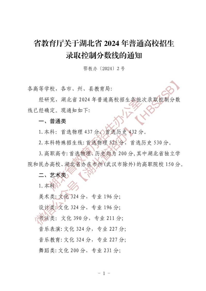
湖北省教育厅关于湖北省2024年普通高校招生录取控制分数线的通知
发布者:文理学院
发布时间:2024-06-27
作者:
浏览次数:
2673
map